iOpt
HEURISTIC METHODS FOR OPTIMIZATION
INTELLECTUAL OPTIMIZATION METHODS
ФРЕЙМВОРК МЕТОДОВ ИНТЕЛЛЕКТУАЛЬНОЙ
ЭВРИСТИЧЕСКОЙ ОПТИМИЗАЦИИ
Баркалов Константин, ведущий научный сотрудник
konstantinbarkalov@yandex.ru
Фреймворк iOpt предназначен для исследователей промышленных систем и процессов. Он позволяет проводить точную настройку параметров моделей и методов, используемых в системах искусственного интеллекта (ИИ). С его помощью можно быстро и легко совершать автоматический выбор значений параметров как для математических моделей сложных индустриальных процессов, так и для используемых в промышленности методов ИИ и машинного обучения (МО).
Характерными примерами задач, решаемых фреймворком iOpt, являются задачи настройки гиперпараметров методов МО, а также методов эвристической оптимизации.
Пример целевой функции в одной из прикладных задач настройки параметров. Наглядно виден сложный характер поведения функции; точки соответствуют выполненным поисковым испытаниям.
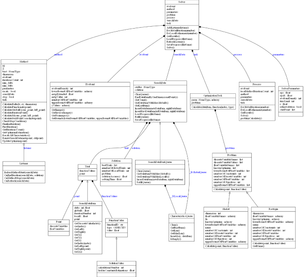
Общая структура фреймворка в виде системы классов Python
Данное программное обеспечение распространяется бесплатно на условиях лицензии BSD-3 clause
По вопросам технической поддержки обращаться Сысоев Александр Владимирович, sysoyev@vmk.unn.ru
Научные публикации:
  • Стронгин Р. Г., Гергель В. П., Гришагин В. А., Баркалов К.А. Параллельные вычисления в задачах глобальной оптимизации – М.:Издательство Московского университета, 2013. – 280 с. – ISBN 978-5-211-06479-9
  • Strongin R.G., Sergeyev Ya.D. Global Optimization with Non-ConvexConstraints. Sequential and Parallel Algorithms . – Kluwer Academic Publishers.Dordrecht. The Netherlands, 2000. – 728 p. – ISBN 978-1-4615-4677-1
© Исследовательский центр «Сильный искусственный интеллект в промышленности» Университета ИТМО, 2025
Все материалы, размещённые на данном сайте, являются объектами авторского права. Запрещается их копирование, распространение или любое иное использование без указания первоисточника.